首页 >> 资讯中心 >> 公司新闻

号外号外!东弘国际海事面向全员征稿啦!稿费即日生效

发布时间:2020-04-09

管你来自哪里,不管你身处何职,都有一展风采的机会,有才华、敢创新,投稿约起!一线海事风采、员工才艺天地,秀出你的文采,展现多彩东弘人,东弘国际海事面向全员征稿!



随着集团业务版图的不断扩大,为全方位加强企业文化的宣传工作,凸显东弘国际全体海员及在岸管理团队各分公司部门精神面貌,发掘常年在一线岗位上默默付出的东弘人故事与风采。热爱写作,文笔出众的小伙伴们,快来投稿吧,写你所写,热爱你所热爱的一切,展现东弘国际员工的青春风采。



征稿对象

面向东弘国际海事全体海员及在岸管理团队员工


征稿内容

1.海事一线:以海上生活及一线故事为题材,抒写海事最前沿每天正在上演的故事,题材范围不限,以展现航海生活为主。

2.人物风采:发掘东弘一线优秀员工故事,抒写每一个默默无闻岗位上不平凡的东弘人,凸显个人风采、先进事迹,用手中笔记录下你最敬爱的他(她)的故事,题材不限。

3.摄影作品:以航海为题材进行摄影创作,投稿以视频或图片形式为主。

4.文苑长廊:喜爱文学写作或多才多艺的你,以文学特长(诗歌、散文)或特色才艺(书法、绘画等)为展示,以文字或图片形式进行投稿。


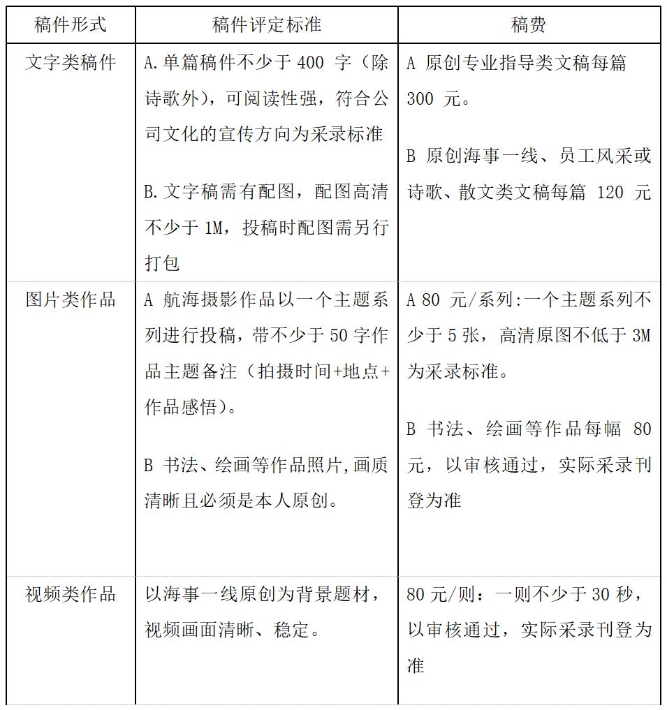
稿费及评定标准

稿费发放,以投稿审核通过,实际采录刊登为准,一个季度发放一次。

以下是具体稿费办法及评定标准:



投稿事项

1)投稿时间:以2020224日为准开始计算,2020年长期有效

2)投稿要求:

1.文字稿件:统一采用WORD格式编写,配图需高清(不少于1M),投稿时配图另行打包。

2.图片视频类作品:要求高清(不少于3M),含不少于50字作品主题备注(拍摄时间+地点+作品感悟)

3.来稿需注明身份证号、姓名、职位、联系方式,以便后期稿酬发放。


3)投稿方式:

投稿邮箱:jiangling@chinasun-crew.com

投稿联系人:行政人事部  蒋玲



东弘国际海事服务集团自2009年创立以来,十年一瞬,远洋航海版图遍及世界各地,分支机构横跨亚洲,随着东弘国际海事版图的不断扩展,品牌知名度与企业文化影响力进一步扩大,作为东弘人,我们为自己骄傲,秀出你的风采,彰显你的魅力,用青春书写无悔的誓言,用汗水浇筑靓丽风景。

上一期:香港华光2016年期管理级船员大会圆满召开
下一期:无
Top